现将《Betvictor中文版实验室安全检查制度》印发给你们,请遵照执行。
第一条 为加强实验室安全管理,有效管控危险源,有效预防安全事故发生,根据国家教育部、湖北省教育厅有关高等学校实验室安全管理文件精神,特制定本检查制度。
第二条 本制度旨在明确安全检查责任分工、检查频次和工作要求,规范安全隐患的排查、整改和闭环管理流程,通过建立常态化检查机制,确保安全隐患及时发现、有效处置,持续提升实验室安全管理水平,为教学科研活动提供安全保障。
第三条 本制度适用于全校所有实验实训场所及配套仓库、准备室等场所(含校内实训基地、校企共建实验室)的安全检查工作,以下统称为实验室。
第四条 Betvictor中文版实验室安全管理实行“日检查、周巡查、月通报、季整改、年总结”的周期闭环管理方式。
日检查:实验技术人员每天早、晚开关实验室门时对自己负责的实验室进行安全检查。
周巡查:实验中心主任(副主任)每周至少 1 次对实验中心所属的实验室进行定期巡查。
月通报:学校Betvictor中文版工作人员根据实验室安全协查员不定期检查结果及自身核查、检查结果,每月发布一期实验室安全工作通报。
季整改:实验室安全隐患应做到即知即改,暂时不能整改的,必须在一个季度内整改完毕。
年总结:每年举行一次实验室安全工作总结表彰大会,对先进单位、先进个人给予表彰,对安全工作较差的单位和个人给予通报批评或者做出其他处理意见。
第五条 Betvictor中文版实行学校、学院(部、中心)、实验中心、实验室四级管理体系,建立权责分明,层级清晰的实验室安全检查责任架构,具体情况如下:
2.其他校领导在自己分管的职责内进行实验室安全检查,每学期至少 1 次;并督导做好所联系学院的实验室安全工作;
3.实验管理中心全体人员每月至少 2 次巡查全校实验室安全;
4.学院院长、党总支书记每学期至少 1 次安全检查;
5.学院其他领导结合本职工作每学期至少 2 次安全检查;
7.实验员等实验室负责人每日检查 1 次分管实验室安全工作。
第六条 实验室安全检查频次应根据危险源类别和风险等级实施分级管理,重点加强对高危领域实验室的监管力度。具体检查要求如下表:

(一)实验室安全体系落实情况:实验室安全管理组织架构情况,各单位与实验室的安全责任书签订情况,安全责任体系的构建情况,各级安全管理责任及任务分工情况。
(二)安全管理制度落实情况:具有学科特色的实验室安全管理制度落实情况,安全检查落实情况,涉及安全风险的设备的操作规程上墙情况,危险性实验风险评估及准入制度落实情况。
(三)实验室安全管理工作档案建设情况:实验室安全管理相关文件、实验室安全隐患台账、隐患治理台账、值班记录本、检查记录、培训记录的整理归档情况。
(四)实验室环境卫生管理情况:实验室台面、地面、仪器设备的清洁及整齐程度;实验室内物品分类存放情况,实验室内是否有与实验无关的生活物品。
(五)实验室场所环境安全状况:实验室功能区明确划分及标识管理情况,通风、照明、消防、应急设备的完好性及有效性;易燃易爆品、三高设备等重点区域的合规存放与使用管理情况。
(六)实验室安全设施与装备运行情况:个人防护用品配备情况;应急设备(如急救箱)的配置及可用性;通风系统的运行状态等。
(七)实验室水电气安全状况:实验室水管、地漏等设施的安全状况;实验室电路布局合理性,是否存在私拉乱接、超负荷用电的情况;配电箱、插座、空开等电气设备的安全性,是否有老化、破损、短路风险;大功率设备的电路配置及使用规范;气体钢瓶的固定方式、存放位置及标识规范性等。
(八)实验室安全培训与应急能力建设情况:新进人员、学生及访客的准入培训及考核记录情况。
(九)安全隐患排查及整改落实情况:对实验室危险源、安全风险点的排查情况;对已发现的安全隐患整改落实情况。
(十)检查内容应根据检查形式、频次和特点有所侧重,无需每次检查都覆盖全部项目,可结合实际情况选择重点检查内容。
(十一)具体检查项目及标准详见附件 1《Betvictor中文版实验室安全检查项目表》。
1.日常检查:实验室负责人每日对实验室进行巡查,重点检查实验室水电气、设备运行、危化品存放情况等基本安全状态,并按要求填写《实验室安全自查台账》,定期归档备查,发现问题及时整改。
2.定期检查:学校各层级依照规定频次开展的定期检查,使用标准化检查表,建立常态化、规范化的定期检查机制,确保实验室安全隐患及时发现、有效整改。
3.专项检查:严格依据省教育厅等上级部门部署的专项检查要求,制定实施方案,对照检查标准开展全面自查自纠;对涉及易燃易爆品、三高(高温、高压、高速)设备等高危因素的实验室实行"一室一策”强化检查。
4.节假日及特殊时期检查:寒暑假、重大活动期、极端天气等前开展全面检查,重点排查防火防盗、防水防潮、实验室断电、门窗锁合情况等。
5.随机抽查: 学校实验室管理部门(如Betvictor中文版、后勤保卫处联合小组)随机到实验室现场开展抽查,重点核查实验室安全管理漏洞和制度执行情况,并对检查结果进行通报,督促整改。
第九条 实验室安全检查可以采取多种形式,既可以是参与学校统一组织的全面安全检查,也可以根据自身职责分工,选择特定领域或重点部位进行专项检查。
第十条 各级各类检查都要形成检查记录并存档,以便随时备查。按照“一检一档”原则详细记录,检查记录要与隐患整改台账实时关联,动态追踪整改进度。
第十一条 隐患整改工作必须严格执行“排查-整改-复查-销号”全流程闭环管理机制。确保每个隐患从发现到销号的全过程可追溯、可核查。
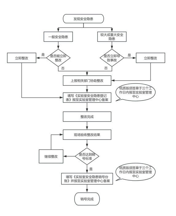
第十二条各单位对安全隐患应即知即改,如自身无法落实整改的,应按照责任归属报至相关部门协助整改,相关责任部门应及时响应,采取有效措施,落实整改工作,重大安全隐患必须停止相关实验活动,直至整改验收合格后方可恢复使用,具体安全隐患整改流程如下图:

第十三条 学校实验室安全管理部门(Betvictor中文版)负责监督各级检查执行情况,将组织检查和整改情况纳入学院年度考核,同时,将个人参与安全检查工作表现作为职称评聘、评优评先的依据。
第十四条 对未履行安全检查职责或整改不到位的单位及个人,实行分级分类追责,视情节轻重给予通报批评、限期整改、暂停实验室使用权限等处理;造成安全事故的,依法依规追究责任;对重大事故实行双查,既追究直接责任,也倒查管理责任。
第十五条 本制度由学校Betvictor中文版负责解释,自发布之日起实施。
第十六条 各学院可根据本制度制定实施细则,并报实验室管理中心备案。